
雷擊浪涌抗擾度試驗,是模擬自然界里的雷擊(間接雷)以及供電線路中因大型開關切換所引起的電壓變化對供電線路和通信線路的影響。
雷擊是指帶電云層或帶電云層與地面之間的放電現象。這種放電過程會產生強大的閃電和巨大的聲線,并隨著大量的能量而傳遞。雷擊對電子設施造成了災難性的破壞。雷擊浪涌沖擊波可以通過室外傳輸線路、設備之間的連接線和電力線侵入設備,損壞連接在線路中間或終端的電子設備。雷擊地球或接地導體,導致局部瞬時電位上升,影響附近的電子設備,影響設備,損害其對地面絕緣。
經過對直接雷擊、傳導雷擊和感應雷擊三種主要形式的深入研究,人們建立了雷電感應和高壓反擊的理論,明確了金屬線上高壓雷電波的傳輸規律。在此基礎上,發明了間隙串聯保險絲避雷器、無間隙氧化鋅避雷器、瞬態過電壓浪涌抑制器(TVS)。這些技術在電力和其他金屬傳輸線路上的綜合應用,有效地防止了傳導雷擊對人和環境的災難性破壞。
要做好雷擊浪涌防護工作,涉及安全問題,準確達到國家標準GB_T17626.5-2008年合格。雷擊浪涌抗擾性試驗的主要目的是模擬雷雨天氣對燈具和電器的破壞性試驗,確認電源設計是否有缺陷。
雷擊浪涌的原因是電力系統的開關瞬態和閃電瞬態;浪涌抗干擾試驗的目的是建立一個共同的基準,以評估電氣和電子設備在浪涌(沖擊)期間的性能。根據標準IEC61000-4-5浪涌沖擊抗擾試驗一般要求,雷擊浪涌發生器模擬1.2/50us電壓波形,8/20us10/7000電流波形和組合波us,5/320us),實驗目的是通過耦合網絡將波形耦合到測量電路中。
瞬時高壓雷擊浪涌和信號系統浪涌是儀器穩定性差的重要原因。感應雷擊是信號系統浪涌電壓的主要來源.電磁干擾(EMI).無線電干擾和靜電干擾。受這些干擾信號影響的金屬物體(如電話線)會導致傳輸中的數據代碼錯誤,影響傳輸的準確性和傳輸速率。如何設計防雷電路已成為儀器研發的一個關鍵問題。
雷擊發生時,當電子設備沿電源線或信號線傳輸時,強電流及其產生的電磁脈沖能夠通過傳導、感應、耦合等方式產生過電壓,形成雷擊浪涌。通常,閃電會感知暴露電源線上的高電壓,這不僅會直接傳輸到設備,而且當電源線傳導時,電磁感應的浪涌會與周圍的信號線耦合。這種浪涌會對電子產品造成很大的損害,所以產品需要有一定的浪涌抗干擾能力。
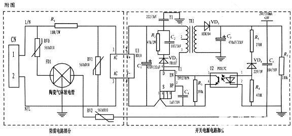
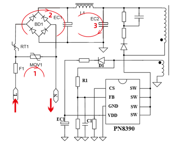
雷擊不僅是一種常見的物理現象,也是電源適配器的主要電壓應力來源。如果保護不當會導致電源損壞或重新啟動,從而影響電子設備的正常運行。因此,電源適配器應滿足安全標準定義的雷電電壓等級要求。本期我們將分享雷擊浪涌標準、雷擊浪涌實驗配置、差模和共模干擾路徑分析和設計原則。
在電源設計過程中,必須對電源進行浪涌試驗,以防止這些過壓浪涌對后端用電設備的影響。相關浪涌試驗要求為:電氣設備應承受五次過壓浪涌,兩次過壓浪涌之間的時間間隔為1min。過壓浪涌檢測方法:首先,電氣設備在正常穩態電壓下供電,然后將電氣設備的輸入電壓增加到浪涌電壓,最后將輸入電壓恢復到正常穩態電壓。過壓浪涌后,電源和后端設備不得出現故障。
夏季閃電容易損壞電氣和電子設備,因此許多項目將使用壓敏電阻來保護設備和電子元件。由于其響應時間快、流量容量大、無后續電流等優點,壓敏電阻已成為市場上主流防雷擊浪涌?產品的核心裝置。
每個人都知道,EMC描述了產品的性能,即電磁發射/干擾EME和電磁抗擾EMS。EMI它還包括傳導和輻射;EMS?還含有靜電.脈沖群.浪涌等。本文將從EMS從浪涌抗擾度的角度,分析設計電源的前級電路。